- Parent Category: Unconstrained
- Category: 1-Dimension
- Hits: 8090
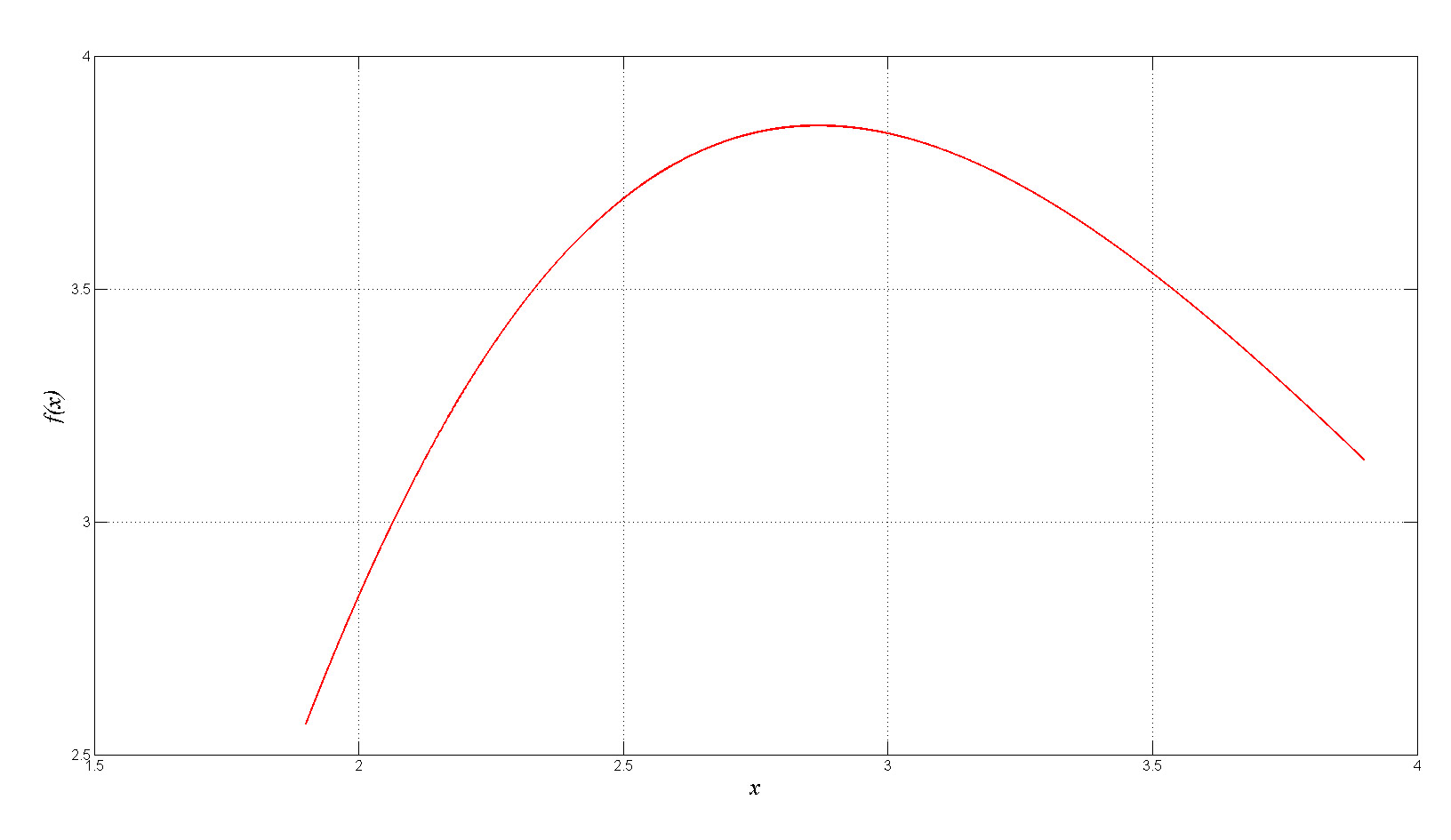
Problem No.04 (Gaffney's or Cornelius-Lohner's Function)
I. Mathematical Expression:
$$f(x)=\left(16x^2-24x+5\right)e^{-x}$$
where:
\(\bullet\) \(1.9 \leq x \leq 3.9\)
\(\bullet\) \(f_{max}(x^*)=3.850450708800221\)
\(\bullet\) \(x^*= 2.868033983115523\) (determined by us using MapleSoft 2015)
\(\bullet\) This function is known with different names, like: Cornelius-Lohner's Function [1], Gaffney's Function [2] and Problem No.4 [3].
II. Citation Policy:
If you publish material based on databases obtained from this repository, then, in your acknowledgments, please note the assistance you received by using this repository. This will help others to obtain the same data sets and replicate your experiments. We suggest the following pseudo-APA reference format for referring to this repository:
Ali R. Al-Roomi (2015). Unconstrained Single-Objective Benchmark Functions Repository [https://www.al-roomi.org/benchmarks/unconstrained]. Halifax, Nova Scotia, Canada: Dalhousie University, Electrical and Computer Engineering.
Here is a BiBTeX citation as well:
@MISC{Al-Roomi2015,
author = {Ali R. Al-Roomi},
title = {{Unconstrained Single-Objective Benchmark Functions Repository}},
year = {2015},
address = {Halifax, Nova Scotia, Canada},
institution = {Dalhousie University, Electrical and Computer Engineering},
url = {https://www.al-roomi.org/benchmarks/unconstrained}
}
III. 2D-Plot:
IV. MATLAB M-File:
% Problem # 4 (Gaffney's or Cornelius-Lohner's Function)
% Range of initial points: 1.9 <= x <= 3.9
% Global maxima: x=2.868033983115523
% f(x)=3.850450708800221
% Coded by: Ali R. Alroomi | Last Update: 14 Feb. 2015 | www.al-roomi.org
clear
clc
warning off
xmin=1.9;
xmax=3.9;
R=100000; % steps resolution
x=xmin:(xmax-xmin)/R:xmax;
for i=1:length(x)
f(i)=(16*x(i)^2-24*x(i)+5)*exp(-x(i));
end
plot(x,f,'r','LineWidth',2);grid;set(gca,'FontSize',12);
xlabel('x','FontName','Times','FontSize',20,'FontAngle','italic');
ylabel('f(x)','FontName','Times','FontSize',20,'FontAngle','italic');
V. References:
[1] H. Cornelius, and R. Lohner, "Computing the Range of Values of Real Functions with Accuracy Higher than Second Order," Computing, vol. 33, no. 3-4, pp. 331-347, 1984.
[2] Pierre Hansen, Shi-Hui Lu, and Brigitte Jaumard, "Global Minimization of Univariate Functions by Sequential Polynomial Approximation," International Journal of Computer Mathematics, vol. 28, no. 1-4, pp. 183-193, 1989.
[3] Pierre Hansen, Brigitte Jaumard, and Shi-Hui Lu, "Global Optimization of Univariate Lipschitz Functions: II. New Algorithms and Computational Comparison," Mathematical Programming, vol. 55, no. 1-3, pp. 273-292, Apr.1992.
[4] Ali R. Alroomi, "The Farm of Unconstrained Benchmark Functions," University of Bahrain, Electrical and Electronics Department, Bahrain, Oct. 2013. [Online]. Available: http://www.al-roomi.org/cv/publications

