- Parent Category: Unconstrained
- Category: 2-Dimensions
- Hits: 12189
Price's Function No.04
I. Mathematical Expression:
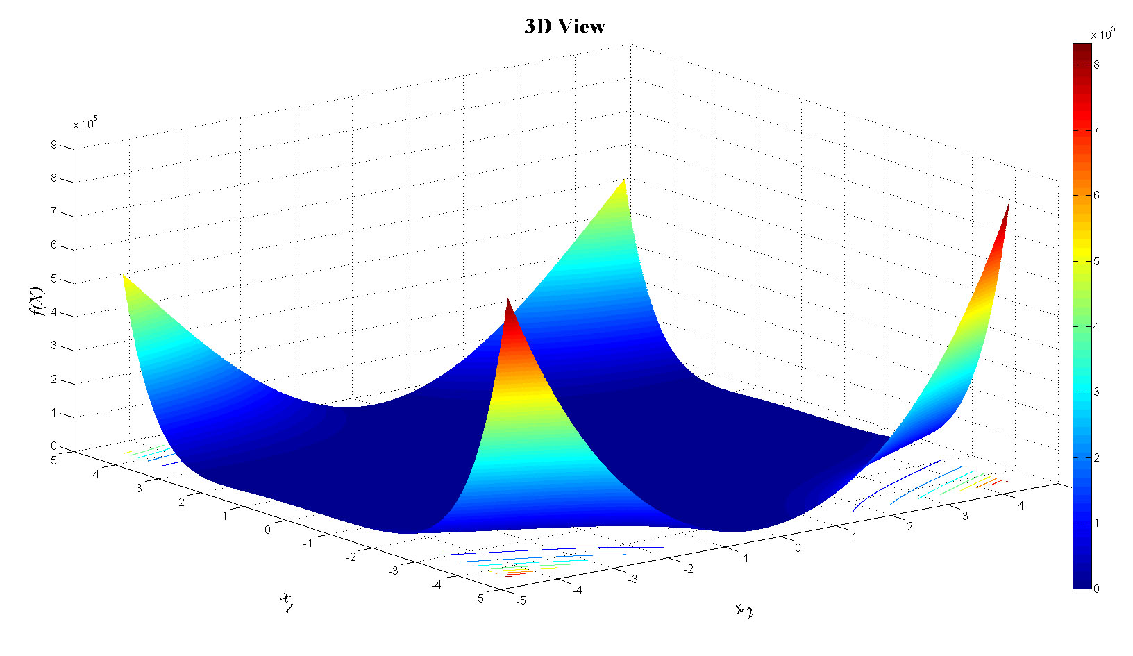
$$f(X)=\left(2x_1^3x_2-x_2^3\right)^2+\left(6x_1-x_2^2+x_2\right)^2$$
where:
\(\bullet\) \(-500\leq x_i\leq 500\) , \(i=1,2\)
\(\bullet\) It has three global minimum: \(f_{min}(X^*)=0\)
\(\bullet\) \(x^*_i =\{(0, 0), (2, 4), (1.464352119663698, -2.506012760781662)\}\)
\(\bullet\) This function is taken from [1]. Although [1] cited [2] as a reference for this function, we don't find that function in [2]. Moreover, [3] uses reduced side constraints, \(X\in[-50,50]\), instead of \(X\in[-500,500]\). Also, its 3D plot is similar to Beale's Function.
II. Citation Policy:
If you publish material based on databases obtained from this repository, then, in your acknowledgments, please note the assistance you received by using this repository. This will help others to obtain the same data sets and replicate your experiments. We suggest the following pseudo-APA reference format for referring to this repository:
Ali R. Al-Roomi (2015). Unconstrained Single-Objective Benchmark Functions Repository [https://www.al-roomi.org/benchmarks/unconstrained]. Halifax, Nova Scotia, Canada: Dalhousie University, Electrical and Computer Engineering.
Here is a BiBTeX citation as well:
@MISC{Al-Roomi2015,
author = {Ali R. Al-Roomi},
title = {{Unconstrained Single-Objective Benchmark Functions Repository}},
year = {2015},
address = {Halifax, Nova Scotia, Canada},
institution = {Dalhousie University, Electrical and Computer Engineering},
url = {https://www.al-roomi.org/benchmarks/unconstrained}
}
III. 2&3D-Plots:
IV. Controllable 3D Model:
- In case you want to adjust the rendering mode, camera position, background color or/and 3D measurement tool, please check the following link
- In case you face any problem to run this model on your internet browser (it does not work on mobile phones), please check the following link
V. MATLAB M-File:
% Price's Function # 4
% Range of initial points: -500 <= xj <= 500 , j=1,2
% Three global minimum: (x1,x2)=(0,0),(2,4),(1.464352119663698,-2.506012760781662)
% f(x1,x2)=0
% Coded by: Ali R. Alroomi | Last Update: 15 June 2015 | www.al-roomi.org
clear
clc
warning off
x1min=-4.500;
x1max=4.500;
x2min=-4.500;
x2max=4.500;
R=1500; % steps resolution
x1=x1min:(x1max-x1min)/R:x1max;
x2=x2min:(x2max-x2min)/R:x2max;
for j=1:length(x1)
for i=1:length(x2)
f(i)=(2*x1(j).^3*x2(i)-x2(i).^3).^2+(6*x1(j)-x2(i).^2+x2(i)).^2;
end
f_tot(j,:)=f;
end
figure(1)
meshc(x1,x2,f_tot);colorbar;set(gca,'FontSize',12);shading interp;
xlabel('x_2','FontName','Times','FontSize',20,'FontAngle','italic');
set(get(gca,'xlabel'),'rotation',25,'VerticalAlignment','bottom');
ylabel('x_1','FontName','Times','FontSize',20,'FontAngle','italic');
set(get(gca,'ylabel'),'rotation',-25,'VerticalAlignment','bottom');
zlabel('f(X)','FontName','Times','FontSize',20,'FontAngle','italic');
title('3D View','FontName','Times','FontSize',24,'FontWeight','bold');
figure(2)
mesh(x1,x2,f_tot);view(0,90);colorbar;set(gca,'FontSize',12);
xlabel('x_2','FontName','Times','FontSize',20,'FontAngle','italic');
ylabel('x_1','FontName','Times','FontSize',20,'FontAngle','italic');
zlabel('f(X)','FontName','Times','FontSize',20,'FontAngle','italic');
title('X-Y Plane View','FontName','Times','FontSize',24,'FontWeight','bold');
figure(3)
mesh(x1,x2,f_tot);view(90,0);colorbar;set(gca,'FontSize',12);
xlabel('x_2','FontName','Times','FontSize',20,'FontAngle','italic');
ylabel('x_1','FontName','Times','FontSize',20,'FontAngle','italic');
zlabel('f(X)','FontName','Times','FontSize',20,'FontAngle','italic');
title('X-Z Plane View','FontName','Times','FontSize',24,'FontWeight','bold');
figure(4)
mesh(x1,x2,f_tot);view(0,0);colorbar;set(gca,'FontSize',12);
xlabel('x_2','FontName','Times','FontSize',20,'FontAngle','italic');
ylabel('x_1','FontName','Times','FontSize',20,'FontAngle','italic');
zlabel('f(X)','FontName','Times','FontSize',20,'FontAngle','italic');
title('Y-Z Plane View','FontName','Times','FontSize',24,'FontWeight','bold');
VI. References:
[1] M. Jamil and X. S. Yang, "A Literature Survey of Benchmark Functions for Global Optimization Problems," International Journal of Mathematical Modelling and Numerical Optimisation, vol. 4, no. 2, pp. 150–194, Aug. 2013.
[2] W. L. Price, “A Controlled Random Search Procedure for Global Optimisation,” The Computer Journal, vol. 20, no. 4, pp. 367-370, 1977. [Online]. Available: http://comjnl.oxfordjournals.org/content/20/4/367.full.pdf
[3] A. Gavana, "Test Functions Index," Feb. 2013, [Accessed April 01, 2013]. [Online]. Available: http://infinity77.net/global_optimization/test_functions.html
[4] Ali R. Alroomi, "The Farm of Unconstrained Benchmark Functions," University of Bahrain, Electrical and Electronics Department, Bahrain, Oct. 2013. [Online]. Available: http://www.al-roomi.org/cv/publications





